边督边改 球友会在线登录_球友会(中国)

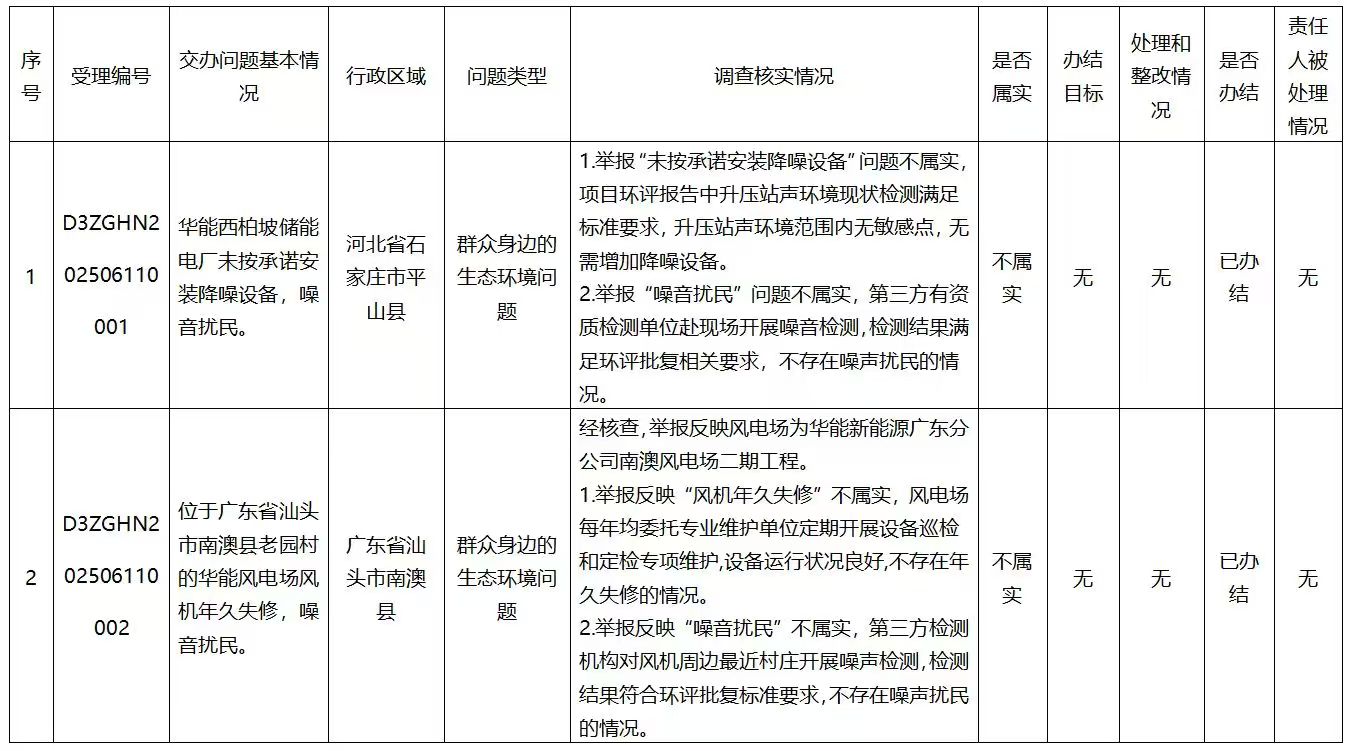
中央生态环境保护督察群众信访举报转办和边督边改公开情况一览表(第九批)

字号:
发布时间:2025-06-21    信息来源:中国华能



中央生态环境保护督察群众信访举报转办和边督边改公开情况一览表
(第9批   2025年6月12日)